Diretoria de Infraestrutura (Dinfra)
Publicado em 25/01/2019. Atualizado em 24/02/2026 às 10h53
A Diretoria de Infraestrutura desenvolve atividades relativas à elaboração de projetos arquitetônicos e ao planejamento, execução e fiscalização de contratações de obras de engenharia e manutenção da infraestrutura física da UFCA.
Descrição
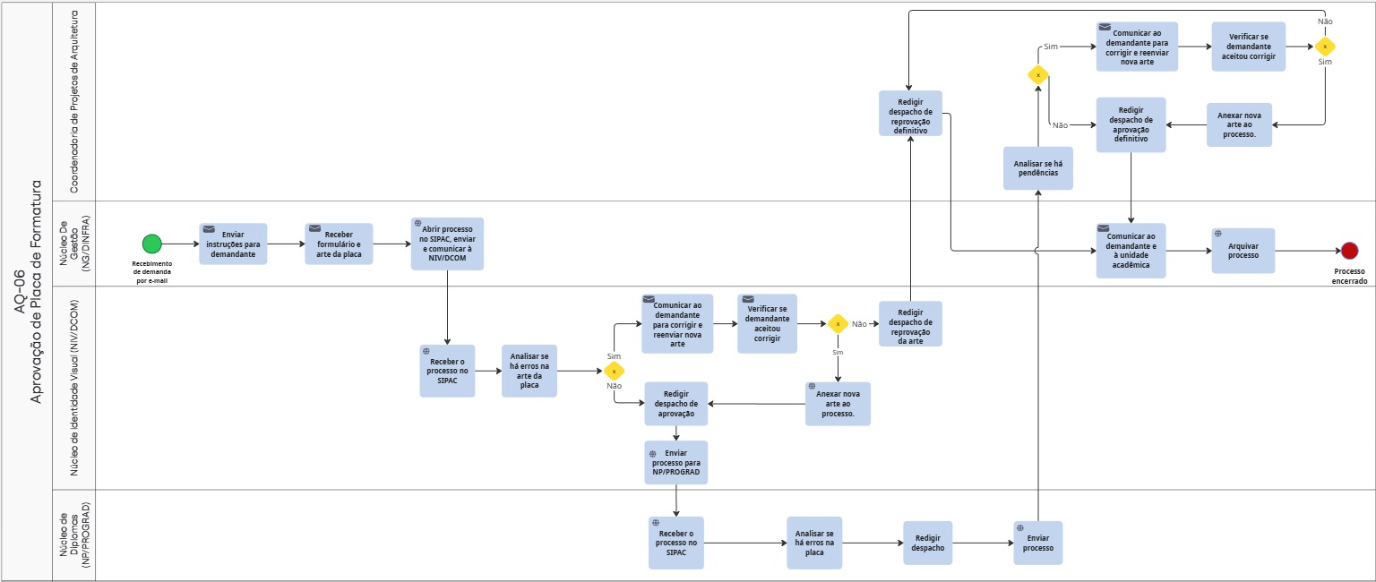
O processo é analisado por 3 setores:
Diretoria de Infraestrutura (Dinfra);
Diretoria de Comunicação (Dcom)
e Pró-Reitoria de Graduação (Prograd).
A Dcom analisa a identidade visual da placa.
A Prograd verifica todos os nomes na placa. Se os discentes estão aptos a colarem grau.
A Dinfra analisa o local que a placa pode ser instalada.
A UFCA não confecciona a placa e também não oferece o serviço de instalação.
Importante que o requerente leia a Portaria Conjunta nº04/2016 que regulamenta os trâmites do processo.
Os pontos mais importantes que a equipe que vai confeccionar a placa deve seguir:
- a placa não pode ser maior do que 50x70 cm nem ter objetos perfurocortantes;
- todos os alunos devem estar aptos a colarem grau no mesmo semestre. Ou seja, o status de TODOS os discentes, cujo nome está na placa, deve estar classificado como FORMADO no SIGAA, sem pendência de notas;
- os nomes das autoridades devem constar conforme está na portaria na época do semestre de formatura. Verifique no portal da UFCA o nome das autoridades;
- o uso do nome e do brasão da UFCA (tipo, tamanho, hierarquia) deve obedecer o que está no Manual de Identidade Visual da DCOM . Para baixar as figuras dos logos e outros manuais de identidade visual, acesse a página de Manuais e Tutoriais e acesse a Guia DCOM/UFCA - Manual de Identidade Visual
Após finalizar a arte da placa, o solicitante deve enviar para a Dinfra a figura em JPG (em boa resolução) e o formulário assinado.
E-mail: gestao.dinfra@ufca.edu.br
A Dinfra abrirá o processo no SIPAC e enviará os documentos para a Dcom, que anexará ao processo um despacho. Se for placa de graduação, o processo é encaminhado para o Núcleo de Diplomas da Prograd e essa anexa um despacho. Se for placa de pós-graduação ou de residência médica, o processo segue da Dcom para a Dinfra.
Se os despachos derem o aval de conformidade, o processo volta para a Dinfra e a direção da Unidade Acadêmica é comunicada sobre a autorização para instalação da placa e informada em que local ela deve ser instalada. Caso os despachos não sejam favoráveis, o requerente é informado por e-mail para fazer os ajustes necessários. Recomendamos que a placa não seja confeccionada antes dela ser analisada.
Os documentos necessários estão no topo desta página e na aba "documentos" no menu lateral desta página.
O tempo de tramitação do processo dentro da Dinfra é de até 1 dia útil. Para saber os prazos da Prograd e da Dcom ou tirar dúvidas sobre uma análise, entre em contato diretamente com esses setores.
E-mails:
- NIV/DCOM: artes.dcom@ufca.edu.br
- Núcleo de Diplomas/PROGRAD: diplomas.prograd@ufca.edu.br
Público
Estudantes.
Tempo de atendimento
1 dia útil
Setor responsável
Diretoria de Infraestrutura
0 - Bloco i, sala i306
+55 (88) 3221.9450
gestao.dinfra@ufca.edu.br
Ultima atualização: 2026-02-11 17:51:09
Descrição
Solicitação de autorização para realizar grafite ou outras artes visuais no patrimônio arquitetônico da UFCA.
O solicitante deve ler a Portaria Conjunta nº 01/2017, preencher o formulário (ver Menu lateral DOCUMENTOS) e enviar a documentação por email.
Caso queira esclarecimentos sobre o local permitido para pintura nos campi, envie email para gestao.dinfra@ufca.edu.br
Salientamos que a DINFRA apenas analisa a proposta e autoriza o local. A UFCA não fornece tinta, pincel, mão de obra ou qualquer material necessário para a execução do serviço. A execução é de total responsabilidade do solicitante.
Público
Estudantes, Estagiários, Bolsistas, Servidores Administrativos, Servidores Docentes, Gestores, Terceirizados, Público externo.
Tempo de atendimento
1 dia útil
Setor responsável
Diretoria de Infraestrutura
Campus Juazeiro do Norte - Bloco i, sala i306
8832219446
projetos.dinfra@ufca.edu.br
Ultima atualização: 2022-09-06 11:36:03
Descrição
Solicitação de parecer sobre o cumprimento das normas de acessibilidade física ou solucionar dúvidas acerca da acessibilidade dos campi.
Público
Estudantes, Estagiários, Bolsistas, Servidores Administrativos, Servidores Docentes, Gestores, Terceirizados, Público externo.
Tempo de atendimento
de 3 dias
Setor responsável
Diretoria de Infraestrutura
Campus Juazeiro do Norte - Bloco i, sala i306
+55 (88) 3221.9446
projetos.dinfra@ufca.edu.br
Ultima atualização: 2022-09-06 11:35:36
Descrição
Informações sobre a infraestrutura física dos Campi da UFCA.
A solicitação pode ser realizada por email ou por ofício.
Público
Estudantes, Estagiários, Bolsistas, Servidores Administrativos, Servidores Docentes, Gestores, Terceirizados, Público externo.
Tempo de atendimento
de 1 a 5 dias úteis
Setor responsável
Diretoria de Infraestrutura
Campus Juazeiro do Norte - Bloco i. sala i306
8832219450
gestao.dinfra@ufca.edu.br
Ultima atualização: 2019-11-19 09:26:36
Descrição
Solicitação de propostas de melhor arrumação do mobiliário na sala administrativa ou laboratório para melhorar fluxo de trabalho. Envie fotos da sala e do mobiliário.
Público
Estudantes, Estagiários, Bolsistas, Servidores Administrativos, Servidores Docentes, Gestores, Terceirizados.
Tempo de atendimento
de 2 dias
Setor responsável
Diretoria de Infraestrutura
Campus Juazeiro do Norte - Bloco i, sala i306
+ 55 (88)3221.9446
projetos.dinfra@ufca.edu.br
Ultima atualização: 2025-12-02 12:01:10
Descrição
Solicitação de serviço de manutenção de ares condicionados, plataformas, elevadores ou bebedouros dos Campi da UFCA.
Atendimento por ticket: https://www.ufca.edu.br/atendimento/open.php
Público
Estudantes, Estagiários, Bolsistas, Servidores Administrativos, Servidores Docentes, Gestores, Terceirizados.
Tempo de atendimento
de 3 a 5 dias
Setor responsável
Diretoria de Infraestrutura
Campus Juazeiro do Norte - Bloco i, sala i303
+55 (88) 3221.9445
manutencao.dinfra@ufca.edu.br
Ultima atualização: 2020-02-07 13:15:53
Descrição
Solicitação de manutenção predial preventiva e corretiva. Realização de reparos em geral, tais como pintura, marcenaria, metalurgia, carpintaria, construção civil, serviços elétricos e hidráulicos.
Atendimento por ticket: https://www.ufca.edu.br/atendimento/open.php
Público
Estudantes, Estagiários, Bolsistas, Servidores Administrativos, Servidores Docentes, Gestores, Terceirizados.
Tempo de atendimento
5 dias
Setor responsável
Diretoria de Infraestrutura
Campus Juazeiro do Norte - Bloco i, sala i303
(88) +55 3221.9445
manutencao.dinfra@ufca.edu.br
Ultima atualização: 2020-02-07 13:15:48
Descrição
Parecer sobre a infraestrutura física de campus ou ambientes da UFCA para inserir em processo licitatório ou processo que requeira análise técnica.
É necessário que o solicitante envie um ofício para a DINFRA descrevendo a solicitação e detalhadamente o material ou equipamento que será adquirido e onde será instalado.
Público
Servidores Administrativos, Servidores Docentes, Gestores, Terceirizados.
Tempo de atendimento
até 5 dias úteis
Setor responsável
Diretoria de Infraestrutura
Campus Juazeiro do Norte - Bloco i, sala i306
8832219450
gestao.dinfra@ufca.edu.br
Ultima atualização: 2019-11-19 09:26:05
(88)3221-9440
(88) 3221-9450
(88) 3221-9450
(88) 3221-9448
(88) 3221-9443
(88) 3221-9450
(88) 3221-9444
(88) 3221-9442
(88) 3221-9447
(88) 3221-9448
(88) 3221-9442
(88) 3221-9450
(88) 3221-9445
(88) 3221-9445
(88) 3221-9443
(88) 3221-9445
(88) 3221-9445
(88) 3221-9445
(88) 3221-9446
(88) 3221-9449
(88) 3221-9449

